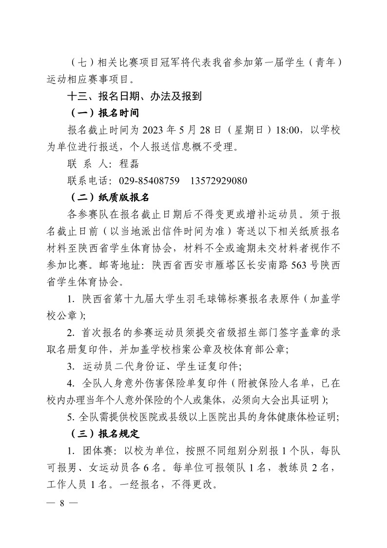
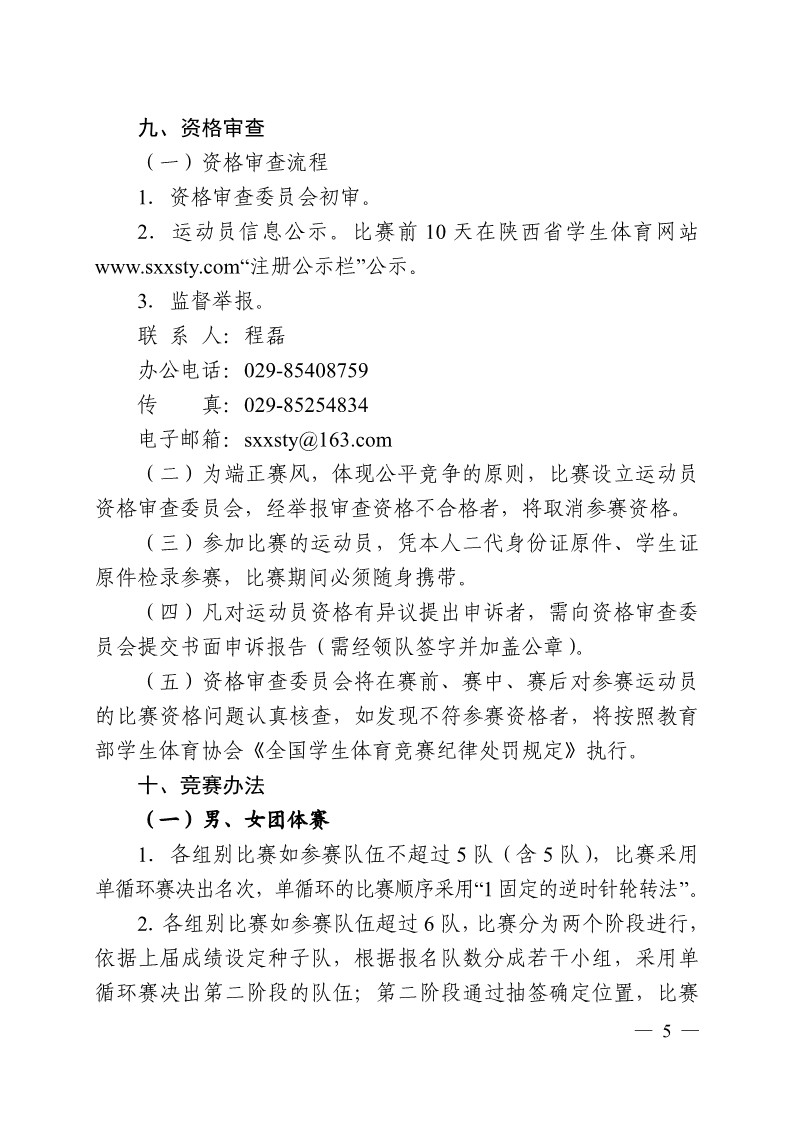
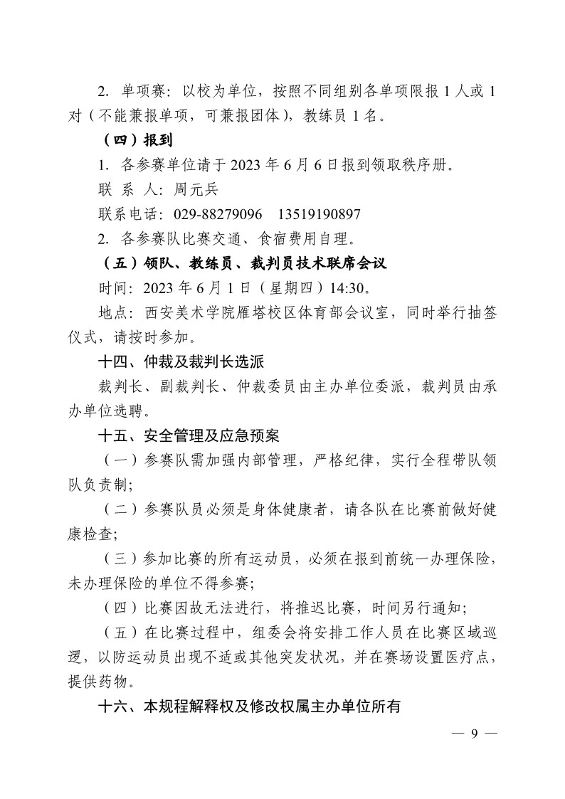
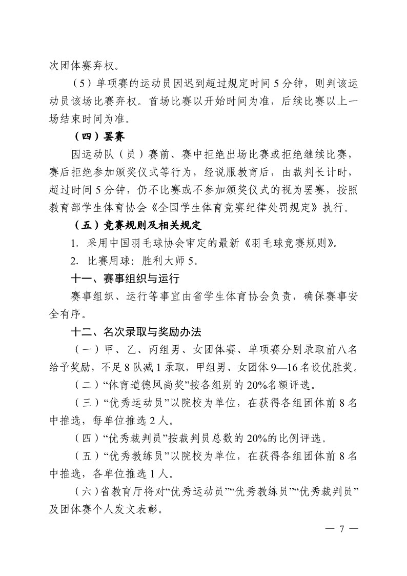
关于陕西省教育厅办公室举办2023年陕西省第十九届大学生羽毛球锦标赛暨“校长杯”比赛的通知
来源:体育部 发布时间:2023-05-22 08:58:54

陕西省教育厅办公室关于举办2023年陕西省第十九届大学生羽毛球锦标赛暨“校长杯”比赛的通知

陕西省教育厅办公室关于举办2023年陕西省第十九届大学生羽毛球锦标赛暨“校长杯”比赛的通知_1

陕西省教育厅办公室关于举办2023年陕西省第十九届大学生羽毛球锦标赛暨“校长杯”比赛的通知_2陕西省教育厅办公室关于举办2023年陕西省第十九届大学生羽毛球锦标赛暨“校长杯”比赛的通知_3陕西省教育厅办公室关于举办2023年陕西省第十九届大学生羽毛球锦标赛暨“校长杯”比赛的通知_4陕西省教育厅办公室关于举办2023年陕西省第十九届大学生羽毛球锦标赛暨“校长杯”比赛的通知_5陕西省教育厅办公室关于举办2023年陕西省第十九届大学生羽毛球锦标赛暨“校长杯”比赛的通知_6陕西省教育厅办公室关于举办2023年陕西省第十九届大学生羽毛球锦标赛暨“校长杯”比赛的通知_7陕西省教育厅办公室关于举办2023年陕西省第十九届大学生羽毛球锦标赛暨“校长杯”比赛的通知_8陕西省教育厅办公室关于举办2023年陕西省第十九届大学生羽毛球锦标赛暨“校长杯”比赛的通知_9陕西省教育厅办公室关于举办2023年陕西省第十九届大学生羽毛球锦标赛暨“校长杯”比赛的通知_10陕西省教育厅办公室关于举办2023年陕西省第十九届大学生羽毛球锦标赛暨“校长杯”比赛的通知_11陕西省教育厅办公室关于举办2023年陕西省第十九届大学生羽毛球锦标赛暨“校长杯”比赛的通知_12陕西省教育厅办公室关于举办2023年陕西省第十九届大学生羽毛球锦标赛暨“校长杯”比赛的通知_13陕西省教育厅办公室关于举办2023年陕西省第十九届大学生羽毛球锦标赛暨“校长杯”比赛的通知_14陕西省教育厅办公室关于举办2023年陕西省第十九届大学生羽毛球锦标赛暨“校长杯”比赛的通知_15陕西省教育厅办公室关于举办2023年陕西省第十九届大学生羽毛球锦标赛暨“校长杯”比赛的通知_16

热点新闻